中国·必威(bw·西汉姆联)中文官方网站-West Ham Unite
学校主页
联系我们
网站首页
学院概况
学院简介
历史沿革
组织机构
学院领导
师资队伍
教师名录
高层次人才
导师名单
博士后
人才培养
本科生人才培养
研究生人才培养
科学研究
科研动态
科研概况
科研平台
科研成果
公共平台
学术交流
工作动态
国际交流合作
国内交流合作
学生工作
学工动态
自控榜样
党团建设
创新创业
学生奖助体系
党群工作
党建动态
工会教代会
学习园地
校友专栏
校友动态
知名校友
成长印记
联系信息
网站首页
学院概况
学院简介
历史沿革
组织机构
学院领导
师资队伍
教师名录
高层次人才
导师名单
博士后
人才培养
本科生人才培养
研究生人才培养
科学研究
科研动态
科研概况
科研平台
科研成果
公共平台
学术交流
工作动态
国际交流合作
国内交流合作
学生工作
学工动态
自控榜样
党团建设
创新创业
学生奖助体系
党群工作
党建动态
工会教代会
学习园地
校友专栏
校友动态
知名校友
成长印记
联系信息
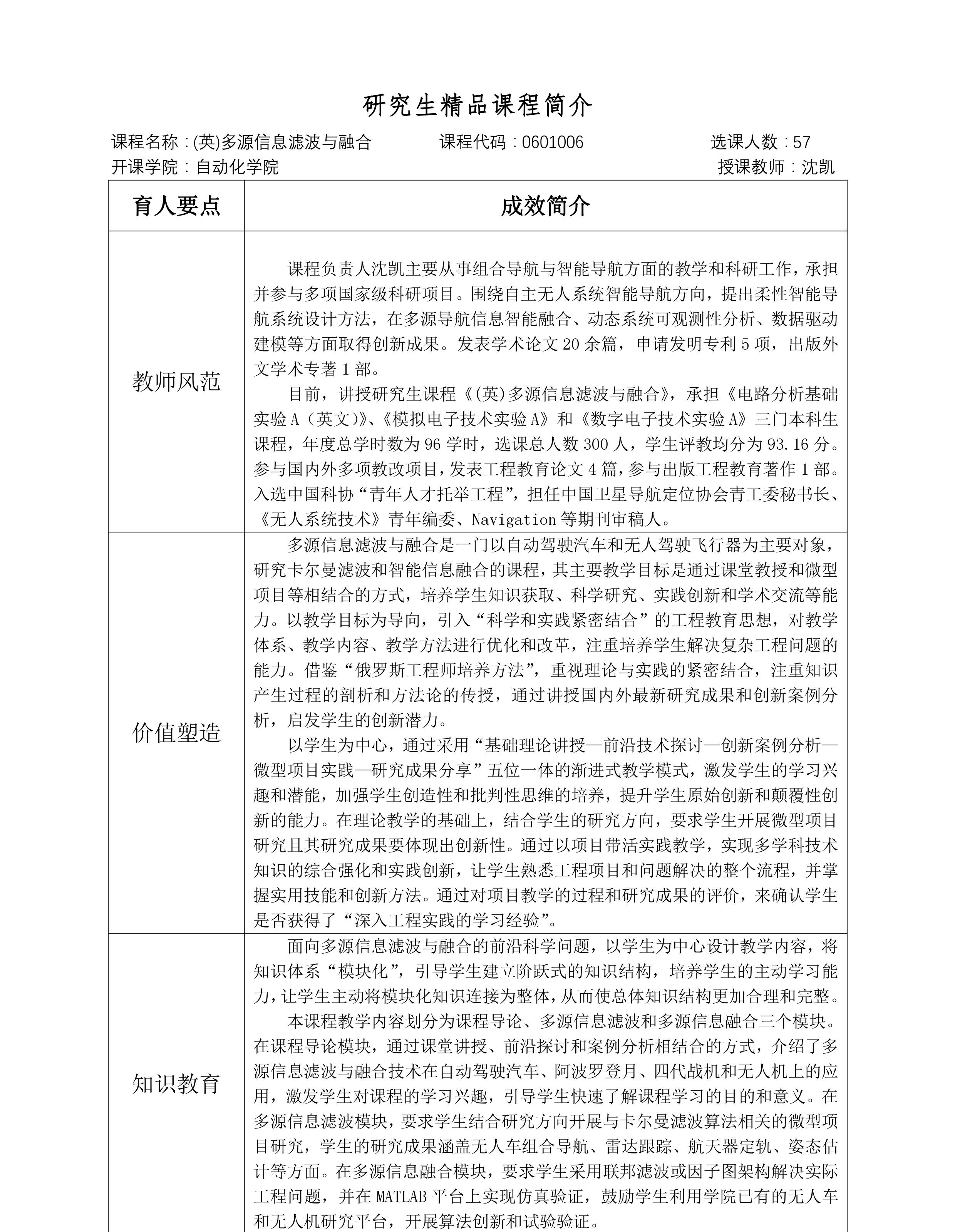
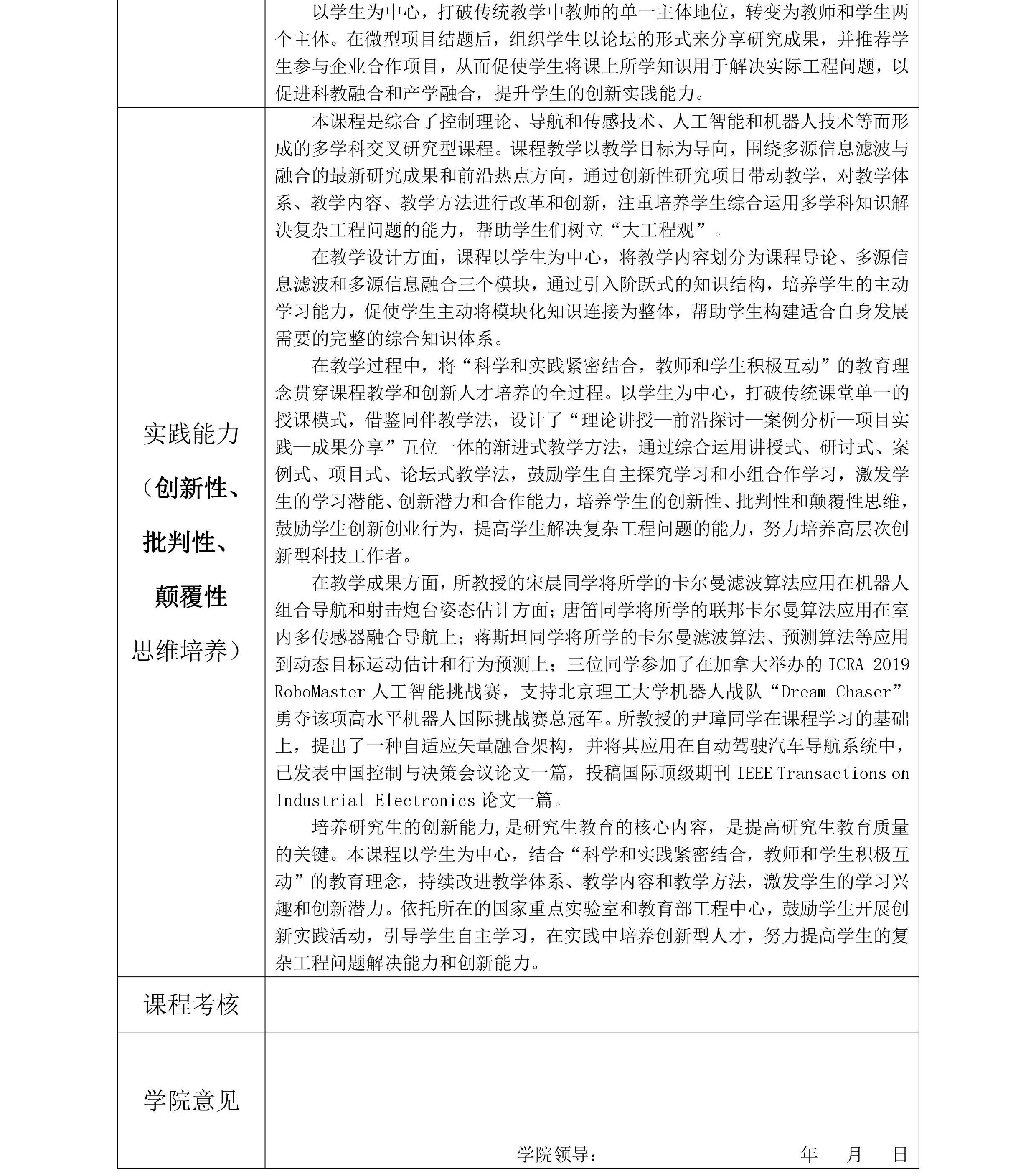
多源信息滤波与融合(英)精品课程介绍
编辑:张超
审核:王美玲
发布日期:2019-10-17
阅读次数: