bw必威西汉姆联2023年博士研究生入学考试安排
编辑:何语璇 审核:邓志红、王美玲 发布日期:2023-04-11 阅读次数:
一、 考试时间和地点
考试科目1:英语
考试时间:4月15日(周六)上午8:30到11:30
考试地点:信息教学楼2006
英语水平考试:普通招考的考生参加,硕博连读的考生不参加。
考试科目2:线性系统理论
考试时间:4月15日(周六)下午13:20到15:20
考试地点:信息教学楼2001
线性系统理论考试:所有考生均需参加。
二、考场规则
1.考生应在每科开考前15分钟,凭准考证、有效身份证件(身份证、军人身份证件)进入考场,对号入座。入座后将准考证、身份证等放在桌面左上 角,以备查对。
2.考生除在试卷上填写(涂)规定的项目外,不得作其他任何标记,否则答卷作废。考生不得在准考证上书写任何内容。
3.考生答题必须用蓝(黑)色字迹钢笔或签字笔书写。字迹要工整、清楚,填涂要规范,不得使用涂改液。答案书写在草稿纸或试卷上的一律无效。
4.考生迟到15分钟不得入场,交卷出场时间不得早于每科目考试结束前30分钟,考生交卷出场后不得再进场续考,也不得在考场附近逗留或交谈。考生 在考场内必须保持安静,不准吸
5.考生不准交头接耳,不准偷看、夹带、抄袭或者有意让他人抄袭答题内容,不准接传答案或者交换答卷等。
6.考试终了时间一到,考生应立即停止答卷。经监考人员逐个核查无误后,方可离开考场,试题、答题纸和草稿纸一律不准带走。
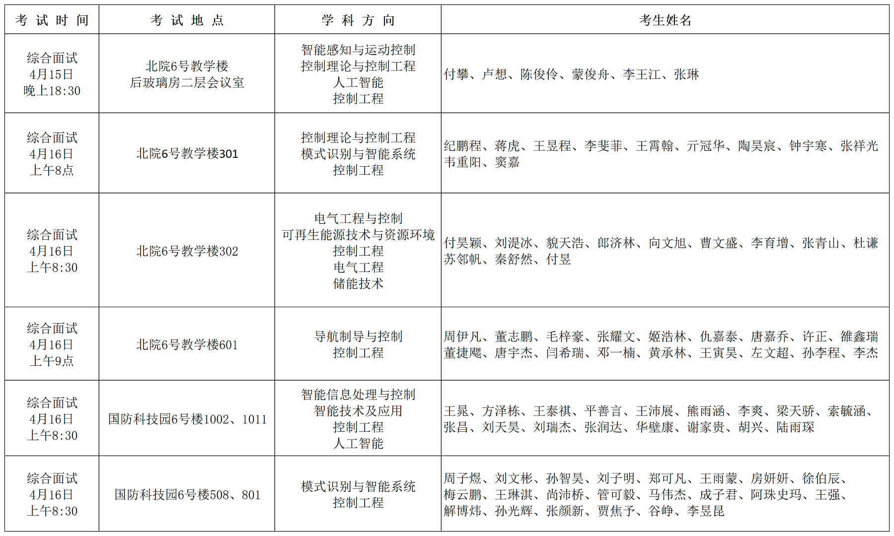
三、 综合面试时间和地点
4月15日和4月16日综合面试,具体时间和地点如下:
考生参加综合面试时需携带准考证、身份证原件、最后学历学位证书原件(应届硕士毕业生须携带学生证原件),以供复试人员资格复审。

咨询电话:010-68913758
联系人:卢老师
bw必威西汉姆联
2023年4月11日

